黄石港区2019年普通中小学招生公告
发布时间:2019-07-03
来源:.
6月25日,黄石港区教育局印发了《黄石港区教育局关于2019年普通中小学招生工作的通知》和《黄石港区教育局关于下达2019年普通中小学招生计划的通知》,就合理划片、做好新生入学工作等做了详细安排。
一、学区划分:
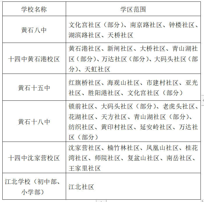
1. 黄石港区中学片区划分及说明

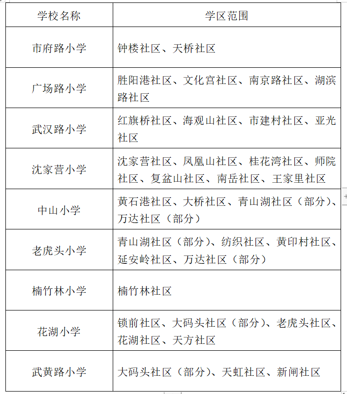
2. 黄石港区小学片区划分及说明

二、外来务工人员及流动人口随迁子女定点接收学校:
小学:
市府路小学、沈家营小学、楠竹林小学、花湖小学、武黄路小学
初中:
黄石十五中、十四中沈家营校区、黄石十八中
三、起始年级招生计划

具体政策家长可以到所在学区学校咨询,也可拨打区教育局电话0714—6384205/6384210进行咨询。
首页 | 网站声明 | 使用帮助 | 联系我们 | 关于我们 | 网站地图
主办单位:黄石港区人民政府 版权所有 联系地址:湖北黄石市黄石港区人民政府磁湖路180# 联系电话:0714-3042828
鄂公网安备 42020202000007号 网站标识码:4202020002 鄂ICP备16019304号

