大冶市、阳新县、各区人民政府,黄石经济技术开发区管委会,市政府各部门:
《黄石市2016年度市本级预算执行和其他财政收支审计整改工作方案》已经市人民政府同意,现印发给你们,请认真组织实施。
黄石市人民政府办公室
2017年9月13日
黄石市2016年度市本级预算执行和其他财政收支审计整改工作方案
根据《市人民政府办公室关于印发审计查出突出问题整改情况向市人大常委会报告暂行办法的通知》(黄政办发〔2016〕51号)要求,为进一步做好我市2016年度市本级预算执行和其他财政收支审计整改工作,切实提高审计监督实效,特制定本方案。
一、工作目标
督促被审计(专项审计调查)单位落实审计决定,严肃财经纪律,维护财经秩序;促进被审计(专项审计调查)单位和相关单位建立健全内部管理制度,提高财政财务管理水平;针对审计反映的典型性、普遍性、倾向性问题,从体制、机制上研究解决问题的方法和措施。
二、审计整改范围
2017年8月23日,黄石市第十四届人民代表大会常务委员会第六次会议通过的《关于黄石市2016年度市本级预算执行和其他财政收支的审计工作报告》中涉及的审计查出的违法违纪违规问题。
三、审计整改工作步骤和时间安排
(一)准备阶段。制定审计整改工作方案,明确审计整改责任单位、审计整改内容、目标、方法和步骤。9月下旬,组织召开审计整改工作推进会,部署全市审计整改工作。
(二)整改阶段。各相关整改责任单位根据审计整改工作会议精神和审计整改工作方案确定的具体整改事项,采取措施认真加以整改,并向市审计局报送审计整改报告及相关整改证明材料。重点部门单位的整改报告要上报一式二份,其中一份将和市政府审计整改工作报告一并提交市人大常委会审议。该项工作在11月10日前完成。
整改报告内容包括:市人大常委会有关决议决定落实和审议意见办理情况;市人大财政经济委员会、市人大常委会预算工作委员会在跟踪调研报告中提出的意见建议的研究处理情况;审计决定落实情况;审计建议和意见采纳情况及其他改进措施;对有关责任部门、责任人处理情况;尚未整改到位的事项、尚未整改到位的原因、继续整改的主要措施及整改时限等。
审计整改证明资料包括:审计缴款书(银行进账单)、退款凭证、对有关责任部门、责任人的处理情况文书、新制定的财政财务管理制度、办法等。
(三)督办阶段。市审计局对相关责任单位上报的审计整改书面材料进行认真审阅并整理分析,研究评估整改措施的有效性、实效性,对问题性质较为严重但未整改或整改不到位,审计整改报告反映已整改、但提供的整改证明材料不充分等情况,提出审计整改督办意见,于11月中旬进行检查和督办,对拒不整改和整改不力的单位将严格追责问责。检查和督办工作,请市人大财经委跟踪。
(四)报告阶段。市审计局向市政府书面报告审计整改工作情况,送审书面报告于11月30日前提交市政府。市审计局根据市政府的审定意见代拟市政府审计整改情况报告,于12月上旬提交市政府审定。
四、具体整改内容及责任分工
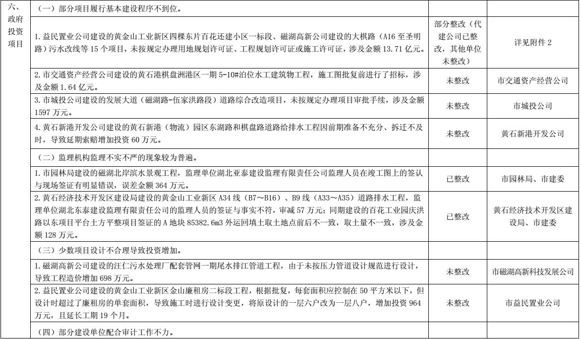
2016年度市本级预算执行和其他财政收支审计工作报告披露了市本级预算执行和财政管理、市级地税征收管理、市直部门预算执行、市本级自然资源资产、重点资金及民生项目、政府投资项目等方面存在的问题(具体整改事项、整改责任单位详见附件1、附件2)。
审计查出问题整改责任分解表中,已整改的事项不再纳入此次整改范围,未整改、部分整改和正在整改的整改情况截止时间为2017年10月30日止;本表中整改责任单位系被审计(专项审计调查)单位和其他相关单位。
整改责任单位的主要职责是:落实审计决定,采纳审计意见和建议,建立健全相关管理制度、办法,加强对本地区、本行业、本系统、本部门财政财务管理。
五、工作要求
加强审计整改工作是服务我市经济社会发展、推进依法行政、建设法治政府、提高财政财务管理水平的重要举措。各相关单位要进一步提高对审计整改工作重要性的认识,增强审计整改的自觉性、主动性和时效性。在加强审计整改的同时,要针对审计发现的问题,从体制机制制度上深入剖析原因,举一反三,探索建立完善长效机制,避免类似问题再度发生。各相关责任单位要按要求及时完整报送审计整改报告及证明材料,确保审计整改如期完成。
附件:1.黄石市2016年度市本级预算执行及其他财政收支审计查出问题整改责任分解表
2.2016年政府投资项目审计查出问题整改责任分解表
首页 | 网站声明 | 使用帮助 | 联系我们 | 关于我们 | 网站地图
主办单位:黄石港区人民政府 版权所有 联系地址:湖北黄石市黄石港区人民政府磁湖路180# 联系电话:0714-3042828
鄂公网安备 42020202000007号 网站标识码:4202020002 鄂ICP备16019304号










