黄石港区2025年秋季
义务教育阶段学校招生发布


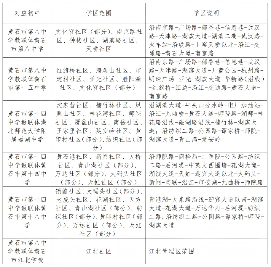
说明:将原十八中学区的延安岭社区调整为磁湖中学学区;将凤凰山社区调整为沈家营小学和楠竹林小学共有学区;将黄印村社区、纺织社区的部分区域(主要包含顺佳四季花城、立信时代广场、裕华城、建发和玺、鑫发家园、美京美和花苑等小区)调整为十八中和磁湖中学共有学区,实行“多校划片”招生。本学区划分解释权在黄石港区教育局。
1.小学一年级新生:符合黄石港区小学入学条件的适龄儿童(2019年8月31日前出生,含8月31日出生,未注册过一年级学籍的适龄儿童)。
2.初中七年级新生:黄石港区小学六年级应届毕业生,经审核符合黄石港区入学条件的其他地区小学六年级应届毕业生(学校学位已满的情况下,由黄石港区教育局统筹调剂入学)。
3.插班生:经审核符合黄石港区入学条件的小学2至6年级和初中8至9年级的学生。无空余学位学校不接收插班生,符合条件的插班生由黄石港区教育局统筹调剂入学。
1.A类(学区内有房有户):适龄儿童少年及法定监护人户籍在学区内,且房产属于以下情形之一的:
(1)适龄儿童少年本人或法定监护人在学区内有独立房产。
(2)适龄儿童少年本人和法定监护人在黄石市城区均无房产,但适龄儿童少年自出生之日起,即随父母一方户口在祖父母(外祖父母或祖辈)房产处落户从未迁移。
(3)适龄儿童少年本人和法定监护人在黄石市城区无房产,居住房屋为廉租房、公租房或单位无产权房。
(4)拆迁户适龄儿童少年本人和法定监护人户籍在学区内,且能提供原房产在2019年9月1日后拆迁的相关证明,在原拆迁地片区入学(适龄儿童少年在房屋拆迁前出生并已注册户籍)。如异地还迁已交房入住的,可在现房产地片区入学。
属于自建房的,需提供土地证明。属于廉租房、公租房或单位无产权房的,需提供由房产管理部门出具的证明和近6个月水电使用凭证。属于拆迁安置且申请回原居住地对应辖区学校就读的,需提供征迁安置协议以及相关证明材料。
提供的房产证件必须是适龄儿童少年本人或法定监护人一方或双方共有的独立房产(儿童少年本人和法定监护人无房产的需提供无房产证明和祖辈房产信息)。房产性质必须为住宅房且具有独立产权,非配偶关系的共有房产不能作为学区内学生入学依据。2025年6月30日前没有交房的新建小区和2025年6月30日之后办理房产证件的二手房不能作为学区内学生入学依据。
2.B类(优抚对象子女):各类优抚对象子女,包括符合条件的烈士子女、现役军人子女、公安英模和因公牺牲伤残的警察子女,市区两级高层次人才、重点招商企业高级管理人员子女、东楚英才卡持卡人子女等。
3.C类(学区内有房无户):适龄儿童少年及法定监护人不具有黄石港区户籍,但其法定监护人在学区内有独立房产,可申请到符合服务学区条件的学校就读。2025年6月30日前没有交房的新建小区和2025年6月30日之后登记办理房产证件的二手房不能作为学区内学生入学依据。2025年6月30日之后C类学生办理户籍迁入的不作为A类学生录取。
4.D类(学区内有户无房):适龄儿童少年及法定监护人有黄石港区户籍,且该户籍无对应房产,户口属于以下情形之一的:
(1)法定监护人为户主,适龄儿童少年自出生之日起落户从未迁移,适龄儿童少年及法定监护人在黄石城区无房产,且长期租住在本学区内,可在户籍地符合服务学区条件的学校申请就读。
(2)直系亲属为户主,适龄儿童少年自出生之日起,即随父母一方户口在祖父母(外祖父母或祖辈)户口落户从未迁移,适龄儿童少年、法定监护人和直系亲属在黄石城区均无房产,且长期租住在本学区内,可在户籍地符合服务学区条件的学校申请就读。
5.E类(外来务工及流动人口随迁子女):适龄儿童少年及法定监护人不具有黄石市户籍(不含鄂州花湖),法定监护人持有黄石市公安机关核发的《居住证》或流动人口居住证明,在黄石港区有稳定工作,在黄石港区有稳定租赁住所并实际居住,且适龄儿童少年本人及法定监护人在黄石城区及黄石港区周边地区无房产,可申请到符合服务学区条件的相对就近的学校就读。
6.F类(进城务工随迁子女):适龄儿童少年及法定监护人为大冶市、阳新县户籍,法定监护人在黄石港区有稳定工作,在黄石港区有稳定租赁住所并实际居住,且适龄儿童少年本人及法定监护人在黄石城区及黄石港区周边地区无房产,可申请到符合服务学区条件的相对就近的学校就读。
1.黄石港区义务教育阶段学生由各招生学校按照A、B、C、D、E、F六类顺序依据分类,依次分批进行预录取(不招收随迁子女的学校按A、B、C、D顺序进行预录取)。预录取过程中,当上一批次录取后仍有空余学位,且下一批次的报名人数少于学校空余学位数时直接预录取,当报名人数多于学校空余学位数时,由黄石港区教育局按相对就近原则调剂入学。
2.设立流动人口和进城务工随迁子女入学定点学校:黄石市第八中学教联体黄石市第十五中学、黄石市第十四中学教联体湖北师范大学附属磁湖中学、黄石市第八中学教联体黄石市江北学校、黄石港特色联盟教联体黄石市市府路小学、黄石港特色联盟教联体黄石市武汉路小学、黄石市广场路小学教联体黄石市楠竹林小学、黄石市广场路小学教联体黄石市花湖小学、黄石市中山小学教联体黄石市武黄路小学等8所公办中小学。
1.统一报名平台:通过“湖北政务服务网”电脑端或者“鄂汇办”APP线上报名。一年级和七年级新生登录注册“鄂汇办”APP或“湖北政务服务网”,在“高效办成一件事”专区,选择“个人‘一件事’”,找到“教育入学‘一件事’”,点击“在线办理”,选择“黄石市黄石港区”,进入“黄石市义务教育招生平台”,在“入学申请”处,按照页面提示进行申请填报。系统会根据提交的资料进行大数据比对核验,减少线下环节。家长务必在规定时间内进行网上登记填报,如符合入学条件但未在规定时间进行网上登记填报的新生(含回区就读学生),由黄石港区教育局统一安排时间在线下补录登记,并根据学位情况统筹安排入学。
2.材料要求:家长需根据新生类别上传户籍、房产、居住证、水、电使用凭证等真实材料,虚假信息将取消资格并列入诚信黑名单。
3.时间节点:具体报名时间以市教育局统一安排为准,请家长及时关注“幸福黄石港”微信公众号公告。
电话咨询时间:周一至周五,8:30—11:00,14:30—17:00
黄石港区教育局义务教育办公室:0714—6384205
黄石港区教育局信访办:0714—6384213
初中:
黄石市第八中学教联体黄石市第八中学:0714—6222218
黄石市第八中学教联体黄石市第十五中学:0714—3285585
黄石市第八中学教联体黄石市江北学校初中部:0714—3293238
黄石市第十四中学教联体黄石市第十四中学:0714—6515070
黄石市第十四中学教联体湖北师范大学附属磁湖中学:0714—6558083
黄石市第十四中学教联体黄石市第十八中学:0714—6539962
小学:
黄石市广场路小学教联体黄石市广场路小学:0714—6261673
黄石市广场路小学教联体黄石市楠竹林小学:0714—3271610
黄石市广场路小学教联体黄石市花湖小学:0714—6552506
黄石市广场路小学教联体黄石市广场路英才学校:0714-3268778
黄石市中山小学教联体黄石市中山小学:0714—3092527
黄石市中山小学教联体黄石市武黄路小学:0714—6531860
黄石市中山小学教联体黄石市中英文学校:0714—6541918
黄石市第八中学教联体黄石市江北学校小学部:0714—3293238
黄石港特色联盟教联体黄石市市府路小学:0714—6200303
黄石港特色联盟教联体黄石市武汉路小学:0714—6227488
黄石港特色联盟教联体黄石市沈家营小学:0714—3281133
黄石港特色联盟教联体黄石市老虎头小学:0714—6206806
以上招生预告,供学生家长掌握,提前计划好子女入学事宜。2025年黄石港区义务教育阶段学校正式招生公告将于6月向社会发布。
1.请家长提前准备户籍、房产等报名相关材料,确保信息真实有效。及时关注“鄂汇办”APP教育入学“一件事”及招生公告,避免错过报名时间。
2.流动人口及进城务工随迁子女入学请家长就近选择定点学校咨询。
首页 | 网站声明 | 使用帮助 | 联系我们 | 关于我们 | 网站地图
主办单位:黄石港区人民政府 版权所有 联系地址:湖北黄石市黄石港区人民政府磁湖路180# 联系电话:0714-3042828
鄂公网安备 42020202000007号 网站标识码:4202020002 鄂ICP备16019304号

