图解丨湖北省聚力提升行政效能深化“高效办成一件事”改革的实施方案
省人民政府关于印发
《聚力提升行政效能深化“高效办成一件事”
改革实施方案》的通知
各市、州、县人民政府,省政府各部门:
现将《聚力提升行政效能深化“高效办成一件事”改革实施方案》印发给你们,请认真贯彻执行。
2024年6月19日
聚力提升行政效能
深化“高效办成一件事”改革实施方案
为贯彻落实《国务院关于进一步优化政务服务提升行政效能推动“高效办成一件事”的指导意见》(国发〔2024〕3号),结合湖北实际,制定本方案。
一、总体要求
以习近平新时代中国特色社会主义思想为指导,全面贯彻党的二十大精神,认真落实省第十二次党代会要求,把“高效办成一件事”作为优化政务服务、提升行政效能的重要抓手,注重改革引领和数字赋能双轮驱动,深入推进关联事项集成办、异地事项跨域办、容缺事项承诺办、政策服务免申办、简易事项智能办改革,不断完善线上线下融合的政务服务体系,更好解决企业和群众反映强烈的办事难、办事慢、办事繁的问题,为人民群众带来更好的政务服务体验。2024年,实现“高效办成一件事”重点事项累计达60项,完成国家改革事项全面推广,全省通办事项达1000项,承诺办事项达200项,推动更多事项跨域办、免申办、智能办。到2027年,基本形成泛在可及、智慧便捷、公平普惠的高效政务服务体系,实现企业和个人两个全生命周期重要阶段“高效办成一件事”重点事项落地见效。
二、主要任务
(一)强化流程再造,深入推进“五办”改革
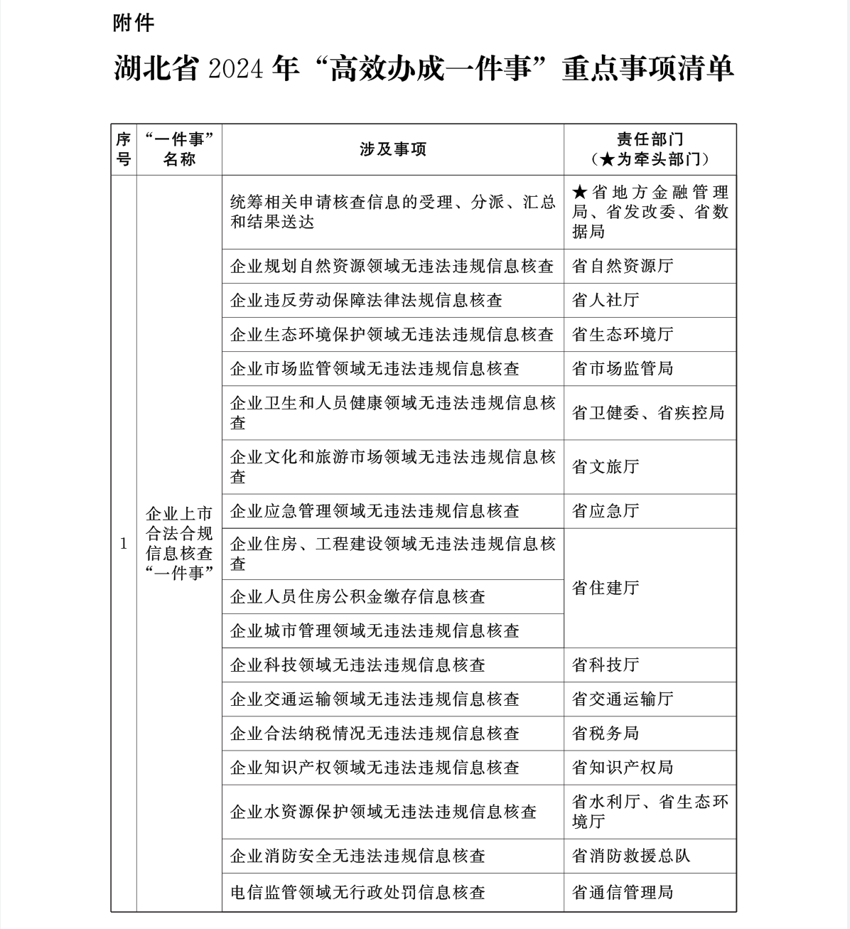
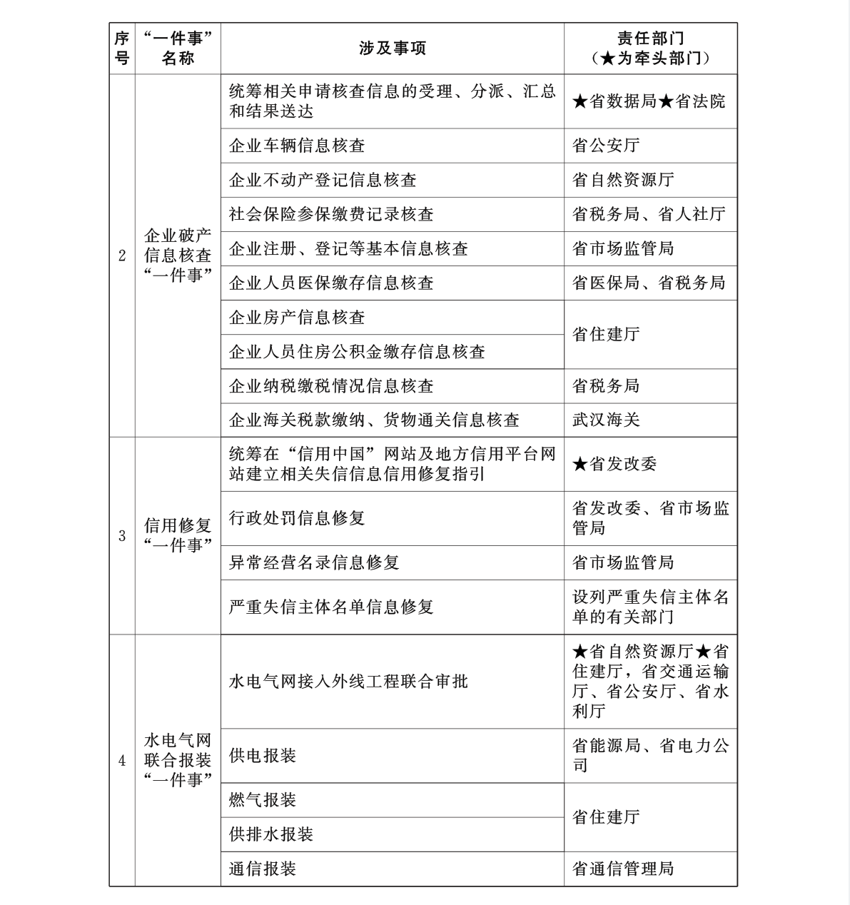
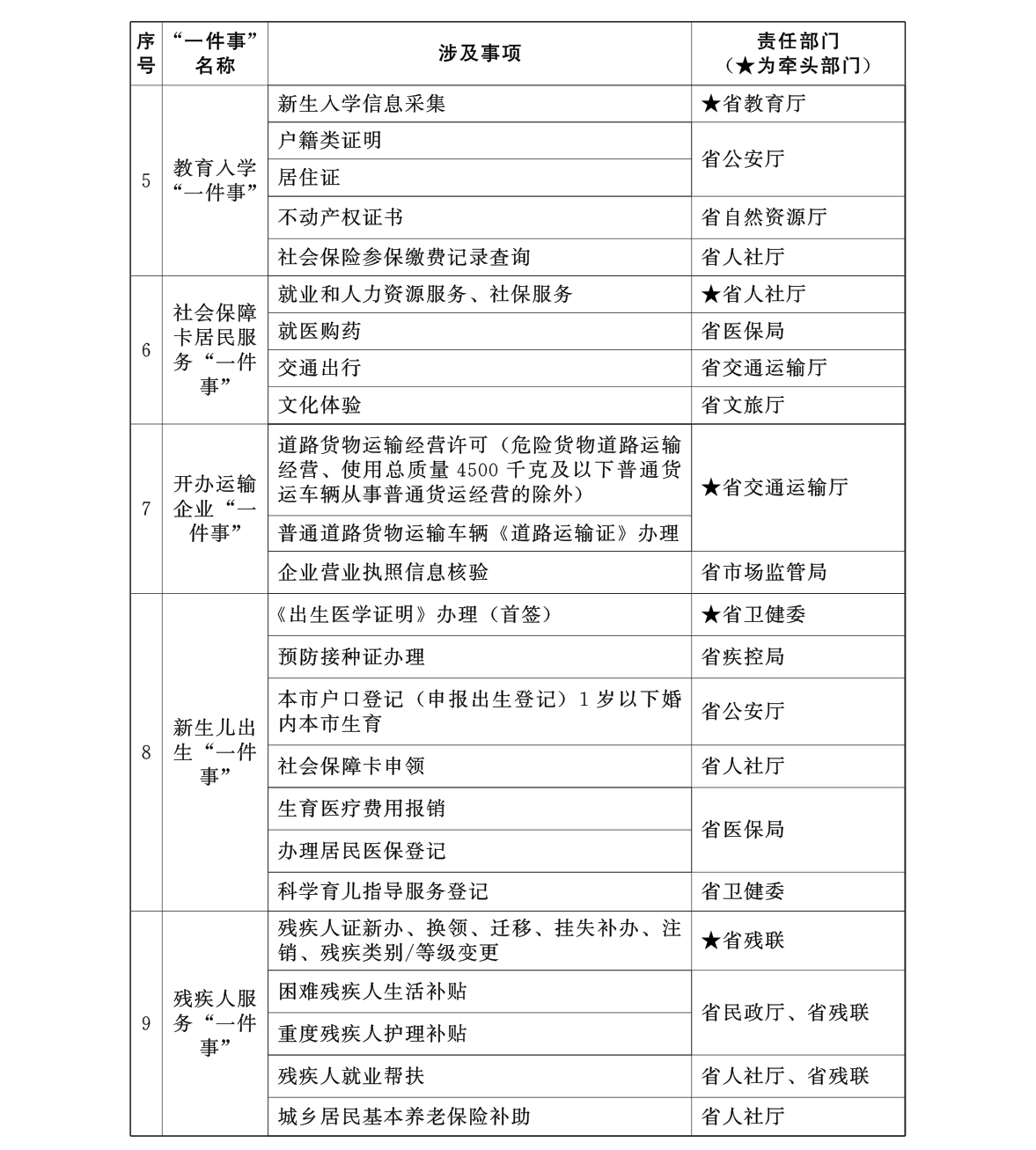
1.深入推进关联事项集成办。从企业和群众视角出发,推动从“一事联办”向“高效办成一件事”转型升级。将涉及多个部门的关联事项实行集成办理,进一步精简申请条件、重塑受理模式、再造审批流程、优化发证方式,实现“一次告知、一表申请、一套材料、一窗(端)受理、一网办理”。2024年9月底前,按照“确定主题、地方试点、省级定标、全省推广”的路径,实现企业上市合法合规信息核查、企业破产信息核查、信用修复、水电气网联合报装、教育入学、社会保障卡居民服务、开办运输企业、新生儿出生、残疾人服务、退休、企业信息变更、开办餐饮店、企业注销登记13个国家重点“一件事”和加装电梯、社会救助2个省重点“一件事”全省落地。2027年底前,实现企业、个人全生命周期重要阶段重点“一件事”全面落地。(牵头单位:省数据局、省地方金融管理局、省发改委、省自然资源厅、省住建厅、省教育厅、省人社厅、省交通运输厅、省卫健委、省残联、省市场监管局、省民政厅;责任单位:省有关部门,各市、州、县人民政府)
2.大力推进异地事项跨域办。采取全程网办、异地代收代办、多地联办等方式,推动高频政务服务事项跨域办。统筹编制跨域通办事项清单、制定标准规范、完善系统平台,为各地各部门提供公共支撑,鼓励地方推出更多通办特色服务。2024年底前,实现全省通办事项达1000项,并实现一批事项“鄂汇办”、自助终端通办。鼓励推动都市圈通办等多种跨域办模式。统筹推进长江中游三省(鄂湘赣)政务服务合作,支持各地积极开展跨省通办业务。2025年底前,实现企业和群众异地办事需求较大的“关键小事”跨省好办。(牵头单位:省数据局;责任单位:省有关部门,各市、州、县人民政府)
3.有序推进容缺事项承诺办。围绕企业和群众生产生活密切相关的领域,在风险可控的前提下,推行“告知承诺+容缺受理”“告知承诺+容缺办理”政务服务模式,实现申请材料后补或免交、实质审查后置或豁免。2024年底前,实现“告知承诺+容缺受理”“告知承诺+容缺办理”政务服务事项各达100项。到2027年底,推动更多政务服务事项承诺办,建立政务服务领域信用制度,推进信用信息核查、记录、归集和运用全流程闭环管理。(牵头单位:省数据局;责任单位:省有关部门,各市、州、县人民政府)
4.探索推进政策服务免申办。推进授权发明专利奖励、科技创新平台认定奖励等涉企直达资金直接兑现,持续推进行政给付、创业扶持、减税降费等领域惠企政策直达快享,推动高龄津贴、生育津贴等惠民事项免申即享,依托“身份码”推进老年人、残疾人、学生等群体在相关场景优待“一码兑现”。拓展社会保障卡应用场景,推动在更多领域实现“一卡通”。2024年先行试点,2025年在全省有序推开。(牵头单位:省数据局、省知识产权局、省科技厅、省经信厅、省财政厅、省税务局、省民政厅、省医保局、省残联、省教育厅、省人社厅;责任单位:省有关部门,各市、州、县人民政府)
5.试点推进简易事项智能办。探索推动政务服务数字化、智能化转型,实现企业和群众办事自助申请、后台无人工干预、全自动数据比对、审批结果智能签发。2024年,选取办理流程简单、群众关注度高、审批风险低的领域,逐步实现药品经营许可证变更、临时身份证明、社保待遇资格认证、异地就医备案等事项智能办。2025年,复制推广试点经验,推动更多事项智能办。(牵头单位:省数据局、省药监局、省公安厅、省人社厅、省医保局;责任单位:省有关部门,各市、州、县人民政府)
(二)强化提能升级,加强线上线下融合
6.提高线下“只进一门”效率。坚持把企业服务放在离市场最近的地方、把民生服务放在离群众最近的地方,加强政务(便民)服务中心(站)建设。推动实施省级“标杆大厅”培育工程。推动水电气热网等公用事业领域高频服务事项进驻政务服务中心,接入政务服务平台。鼓励有条件的地方推动公安、税务、社保、医保、市场监管、交通运输、不动产登记、公积金等事项自助办理。(牵头单位:省数据局;责任单位:省公安厅、省税务局、省人社厅、省医保局、省市场监管局、省交通运输厅、省自然资源厅、省住建厅、省能源局、省通信管理局及省有关部门,各市、州、县人民政府。完成时限:2025年底)
7.夯实线上“一网通办”支撑。加强省一体化政务服务平台优化升级,完善集成办、跨域办、承诺办、免申办、智能办等功能,提升AI导办、适老化、电子签名、电子印章、电子证照等应用能力,推动政务服务由网上可办向全程网办、好办易办转变。依托“鄂汇办”加强各类移动政务服务整合,推动更多事项掌上办,做优做实全省移动政务服务主渠道和总入口。优化完善省统一受理平台,推动群众办事PC端、移动端、大厅端、自助端协同运转,实现办件信息实时共享、办事申请“一次提交”、办理结果“多端获取”。(牵头单位:省数据局;责任单位:省有关部门,各市、州、县人民政府。完成时限:2025年底)
8.完善全域“一张清单”机制。健全政务服务事项清单管理制度,动态调整《湖北省政务服务事项基本目录》。深入推进省、市、县、乡、村五级政务服务事项标准化,推动事项名称、受理条件、申请材料、审批结果等要素“五级48同”,确保同一事项全省同要素管理、无差别受理、同标准办理,实现政府部门“一张清单管到底”、群众企业“一张清单办完事”。(牵头单位:省数据局;责任单位:省有关部门,各市、州、县人民政府。完成时限:2024年底)
9.畅通诉求“一线应答”渠道。依托12345政务服务便民热线,探索设置营商环境、教育、医疗、住房等重点领域服务专席,为企业和群众提供标准化公共服务和个性化精准服务。进一步优化12345政务服务便民热线联动运行机制,加强与政务服务平台投诉建议体系、“好差评”体系等协同联动,提升与110热线协同服务水平,提升诉求分析、研判、处置能力,打造便捷、高效、规范、智慧的政务服务“总客服”。(牵头单位:省数据局;责任单位:省发改委、省教育厅、省公安厅、省住建厅、省卫健委、省医保局及省有关部门,各市、州、县人民政府。完成时限:2024年底)
(三)强化数字赋能,推动政务服务好办易办
10.探索政务服务增值化改革。聚焦传统产业、新兴产业、未来产业,打造定制化、套餐式、模块化的涉企服务“一类事”场景,调动行业协会、市场化专业服务机构等涉企服务资源,提供政策、法律、金融、人才、科创、国际贸易等“一站式”服务,推动从服务企业逐步向服务产业升级,构建全链条涉企服务新生态。结合城市数字公共基础设施建设,打造“一张图”政务服务应用体系,为企业和群众办事提供精准详细的智能导引服务。(牵头单位:省数据局;责任单位:省发改委、省经信厅、省司法厅、省地方金融管理局、省人社厅、省科技厅、省商务厅及省有关部门,各市、州、县人民政府。完成时限:2026年底)
11.推动政务数据直达基层。统筹省、市数据直达系统和数据直达专区建设,打通国家、省、市、县数据直达通道。进一步完善全省数据共享服务体系,推动数据直达基层,深化数据跨地区、跨部门、跨层级高效有序共享。构建数据供需服务一站式管理平台,实现政务数据“一本账”展示、“一站式”申请、“一平台”调度。(牵头单位:省数据局;责任单位:省有关部门,各市、州、县人民政府。完成时限:2024年)
12.推动政务数据高效应用。加快构建一体化政务大数据体系,完善省一体化政务服务平台数据匹配调用功能,实现办事人基本信息一次填写、自动复用。围绕基层治理、医疗服务、社区服务等领域,组织地方利用国家、省内数据开展应用创新试点,挖掘一批示范性强的典型应用场景。(牵头单位:省数据局;责任单位:省有关部门,各市、州、县人民政府。完成时限:2024年)
13.打造企业和个人专属空间。推进省统一“身份码”“企业码”体系建设,丰富拓展“一人一档”“一企一档”“亮码”等场景应用,推动电子证照、政府部门核发的材料“码”上匹配、“码”上调用。强化专属空间数据汇集和自动调用功能,推动实现政府部门核发的材料免于提交、能够通过数据共享核验的事项免于提交证明材料、能够提供电子证照的免于提交实体证照。(牵头单位:省数据局、省市场监管局;责任单位:省有关部门,各市、州、县人民政府。完成时限:2025年底)
14.持续推进放权减负。深化共同缔造,协同推进资源平台服务下沉,进一步向基层下沉有现实需要且能有效承接的事项。探索数据采集“一套基础表”填报,减轻基层负担。完善落实惠民惠农政策大数据监督检查机制,切实保障群众切身利益。(牵头单位:省数据局、省委社会工作部、省纪委监委;责任单位:省有关部门,各市、州、县人民政府。完成时限:2024年)
(四)强化工作基础,提升政务服务保障能力
15.打造线上线下帮办代办服务体系。各级政务(便民)服务中心(站),要为企业、群众及老年人、残疾人、孕妇等特殊群体提供帮代办、陪同办、优先办等服务。县级以上政务服务中心要提供远程服务,提供线上帮办教办服务。开发区、高新区、产业园区等要加强项目全流程帮办代办。建立健全“办不成事”联动服务机制,解决企业和群众办事过程中遇到的疑难问题。(牵头单位:省数据局;责任单位:省有关部门,各市、州、县人民政府。完成时限:2024年底)
16.深化政务服务窗口建设。政务服务中心要设置综合咨询窗口,统一提供咨询、引导等服务。设置“跨域通办”窗口,为企业和群众提供异地办事服务。合理设置综合服务窗口和专业服务窗口,实行“前台综合受理、后台分类审批、综合窗口出件”模式。规范政务服务窗口业务,进驻事项必须在政务服务中心实质运行,严禁“明进暗不进”。(牵头单位:省数据局;责任单位:省有关部门,各市、州、县人民政府。完成时限:2024年底)
17.加强标准规范统标统建。完善数字化应用配套政策,规范政务服务电子文件归档,推动政务服务电子档案单套管理。健全完善省一体化政务服务平台和政务服务中心建设、12345政务服务便民热线运行、政务服务事项管理、政务服务评估评价等相关标准规范。(牵头单位:省数据局;责任单位:省档案局及省有关部门,各市、州、县人民政府。完成时限:2025年底)
18.优化政务服务体制机制。完善省、市、县、乡、村五级政务服务体系。推进综合窗口人员统一配备,完善培训考核和奖励激励机制,建立健全职业晋升和技能等级薪酬制度,推进职业化发展。加强政务服务日常监督,建立政务服务评估评价机制。推动“高效办成一件事”与“高效管好一件事”有效衔接,建立审批监管联动机制。(牵头单位:省数据局;责任单位:省有关部门,各市、州、县人民政府。完成时限:2025年底)
三、组织实施
(一)压实工作责任。各地各部门要提高政治站位,完善统筹推进机制,加大投入保障。各级人民政府要加强组织领导,各级政务服务管理部门要加强统筹协调,各级各相关部门要抓好本领域重点事项落实。
(二)坚持示范引领。坚持面上推进与试点先行相结合,鼓励地方先行先试。要加强宣传引导,提升“高效办成一件事”知晓度和影响力,让改革举措惠及更多经营主体和人民群众,力争推出一批在全国有影响的典型亮点。
(三)强化考核督办。坚持企业和群众视角,以经营主体和群众感受评价政务服务质效,加强“高效办成一件事”工作考核督办,规范第三方评估,推动各项工作落地见效。
附件:湖北省2024年“高效办成一件事”重点事项清单附件





首页 | 网站声明 | 使用帮助 | 联系我们 | 关于我们 | 网站地图
主办单位:黄石港区人民政府 版权所有 联系地址:湖北黄石市黄石港区人民政府磁湖路180# 联系电话:0714-3042828
鄂公网安备 42020202000007号 网站标识码:4202020002 鄂ICP备16019304号

